За УЗФ
Назад
За УЗФ
УЗФ
Акредитации
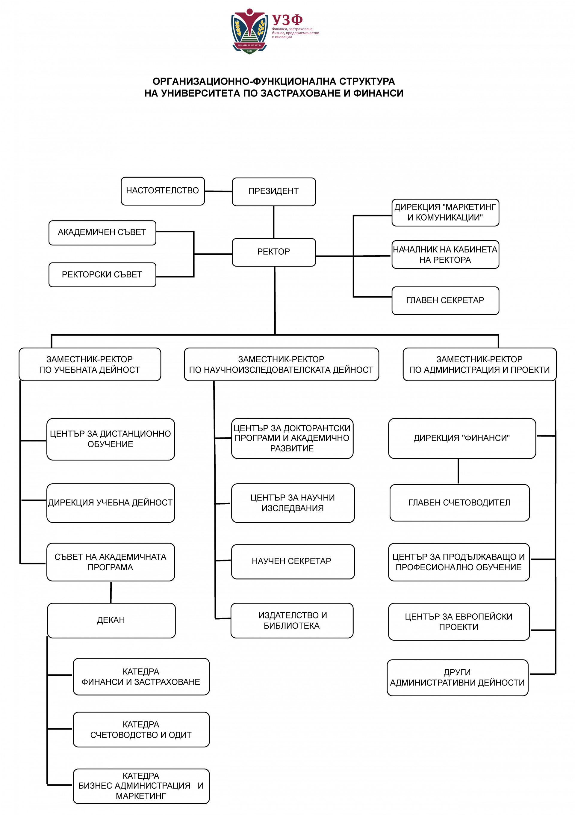
Организационна структура
Назад
Организационна структура
Структура
Настоятелство
Академично ръководство
Назад
Академично ръководство
Ректор
Академичен съвет
Заместник-ректори
Декан на академичната програма
Научен секретар
Ръководители катедри
Катедри
Назад
Катедри
Състав катедра "Финанси и застраховане"
Състав катедра "Счетоводство и одит"
Състав катедра "Бизнес администрация и маркетинг"
Съвет на академичната програма
Административно ръководство
Преподаватели
Хонорувани преподаватели
Административен състав
Почетни звания
Назад
Почетни звания
Доктор хонорис кауза
Почетни ректори
Почетни професори
Заслужили професори
Професори емеритус
Гост - професори
ВЪТРЕШНИ АКТОВЕ
Назад
ВЪТРЕШНИ АКТОВЕ
СТРАТЕГИИ
ПРАВИЛНИЦИ
НАРЕДБИ
ПРАВИЛА, СТАНДАРТИ, МЕТОДИКИ И ДРУГИ АКТОВЕ
ДОКЛАДИ
Академично развитие
Назад
Академично развитие
Справка за обявени и реализирани конкурси
Конкурси за академични длъжности
Рецензии и становища на научното жури
Резюмета на научните трудове
Кандидати за "доктор на науките"
Научнa и публикационна дейност
Международно сътрудничество
Център за професионално обучение
Назад
Център за професионално обучение
За ЦППО
Обучения с ваучери към национална програма УЧР
Проекти
Издателство
Назад
Издателство
Издадена научна и учебна литература от издателството на УЗФ
Списания
Информация
Монографии, учебници, учебни помагала
Годишници
Библиотека
Назад
Библиотека
За библиотеката
Назад
За библиотеката
Структура
Правила и правилник
Услуги
Назад
Услуги
Библиотечно - Информационни услуги
Технически услуги
Електронни услуги
Назад
Електронни услуги
Ресурси с отворен достъп
Ресурси с ограничен достъп
Полезни връзки
Назад
Полезни връзки
Сайтове към институции
Международни сайтове
Работно време
Контакти
Система за управление на качеството
Защита на личните данни
Партньори
Назад
Партньори
Партньори на УЗФ
Договори за сътрудничество
Онлайн книжарница
Кандидат-студенти
Назад
Кандидат-студенти
Бакалаври
Назад
Бакалаври
Справочник за кандидат-студенти БАКАЛАВЪР
Програми
Прием и срокове
Кандидатствай сега
Онлайн форма за подаване на документи за ОКС бакалавър
Магистри
Назад
Магистри
Справочник за кандидат-студенти МАГИСТЪР
Програми
Документи за кандидатстване
Продължителност на обучението
Кандидатствай онлайн
Онлайн форма за подаване на документи за ОКС магистър
Консултации
Студентски общежития
Студентско кредитиране
Семестриални такси
Такси - срокове и плащания
Тарифа за таксите за учебни услуги
Студенти
Назад
Студенти
Пътеводител на студента на УЗФ
Бакалаври
Магистри
Студентско настаняване
Дистанционно обучение
Назад
Дистанционно обучение
Достъп до електронната платформа за обучение Moodle
Обучение за работа с Google meet и Moodle
Наръчник за ползване на Moodle
Наръчник за осигуряване на учебни материали
Инструкция за достъп до електронните ресурси и услуги на УЗФ
Система за изпитване и оценяване
Квалификационни характеристики на бакалавърските програми на УЗФ
Квалификационни характеристики на магистърските програми на УЗФ
Списък на екипa за осъществяване и поддържане на ДФО
Как да запиша втора специалност в ОКС „бакалавър“
Дипломиране
Назад
Дипломиране
Бакалавър
Назад
Бакалавър
Държавен изпит
Дипломна защита
Магистър
Преддипломен стаж
Център за кариерно развитие
Назад
Център за кариерно развитие
Информация за кариерния център
Професионална реализация
Обяви за работа и стажове
Анкети
Дисциплинарен съвет
Бланки
Съобщения
Такси - срокове и плащания
Тарифа за таксите за учебни услуги
Докторанти
Назад
Докторанти
Какво трябва да знаете за PhD програмите
Пътна карта за прием без предварителни изпити
Докторски програми
Прием
Обучение
Конкурси
Процедури
Съвет на докторските програми
Правилник за приемане и обучение на докторанти
Такси докторанти
Защитили докторанти
Online кандидатстване за PhD
Контакти
Програми
Еразъм+
Назад
Еразъм+
За "Еразъм+"
Политика по програма "Еразъм+"
Представяне на програма "Еразъм+"
Харта Еразъм+
Студентска мобилност с цел обучение
Критерии за селекция на студенти
Партньори на УЗФ по програма "ЕРАЗЪМ"
Мобилност на персонала
Контакти
Новини
Алумни
Назад
Алумни
За завършили студенти
Истории за успеха
Жалби
Събития
и
Още
EN
Търси в сайта
Структура
Начало
Структура
ㅤ